机器人前瞻10月31日报道,据证监会官网最新披露,乐聚机器人母公司乐聚智能已于昨日在深圳证监局办理辅导备案登记,正式启动IPO流程,辅导机构为东方证券。

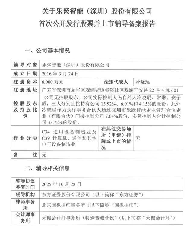
乐聚智能成立于2016年3月,注册资本为6000万元,法定代表人为冷晓琨。据披露,该公司无控股股东,实际控制人为冷晓琨、常琳、安子威三位自然人,分别直接持有15.92%、6.01%、4.15%的股份,此外冷晓琨还通过深圳市乐跃智能企业管理合伙企业(有限合伙)间接控制公司7.64%股份,三人合计控制公司33.72%的股权。

三位创始人均毕业于哈尔滨工业大学:
1、冷晓琨:现任乐聚董事长兼CTO,哈工大计算机博士、研究员,智能机器人研究中心副主任,主持过36项研发项目,拥有130余项发明专利、26项软件著作权。

2、常琳:联合创始人兼CEO,哈工大博士,早年曾任校内智能机器人俱乐部队长,曾获得FIRA机器人锦标赛一等奖,并代表黑龙江省参加中美青年高峰论坛,受到美国前总统卡特接见。
3、安子威:联合创始人兼COO,哈工大管理专业毕业,曾任大型投资公司投资经理,专注机器人与高端制造方向,现负责乐聚的运营与商业拓展。
目前,乐聚已推出多款人形机器人产品,包括Kuavo(中文名:夸父)、Aelos、Roban等。这些产品覆盖工业智造、商业服务、科研教育等多个场景。其中,Kuavo是国内首款具备跳跃能力、可适应多地形行走并实现量产的开源鸿蒙人形机器人。
机器人前瞻此前报道,乐聚智能已于10月22日完成Pre-IPO轮融资,融资金额近15亿元。
此轮融资由深投控资本、深圳龙华资本、前海基础投资、石景山产业基金、东方精工、拓普集团、中信金石、中证投资、道禾长期投资、盛奕资本、联新资本、探针创投、合肥产投、玖兆投资及中美绿色基金联合投资。
在此之前,乐聚也已完成多轮融资,过往投资者还包括青橙资本、深创投、腾讯、洪泰基金等。
根据辅导备案报告,乐聚计划于2026年3月至2026年6月期间完成辅导工作,考核评估辅导结果,并做好首次公开发行股票申报准备工作。

